Rambler's Top100

IT structure of modern enterprise

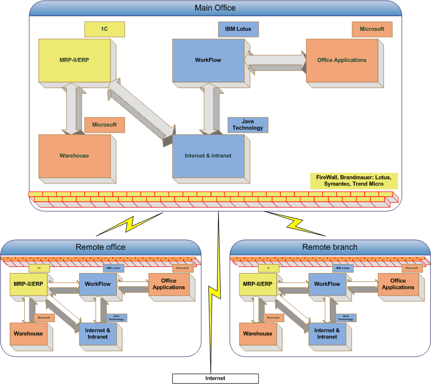
IT structure of modern enterpriseIT structure of the modern enterprise should combine the specialised highly reliable components integrated by means of standard interfaces in low-cost and highly reliable solution, besides capable to be duplicated on branches. Only such solutions are predictable and controlled from the point of view of expenses for service.