Rambler's Top100

IT структура современного предприятия

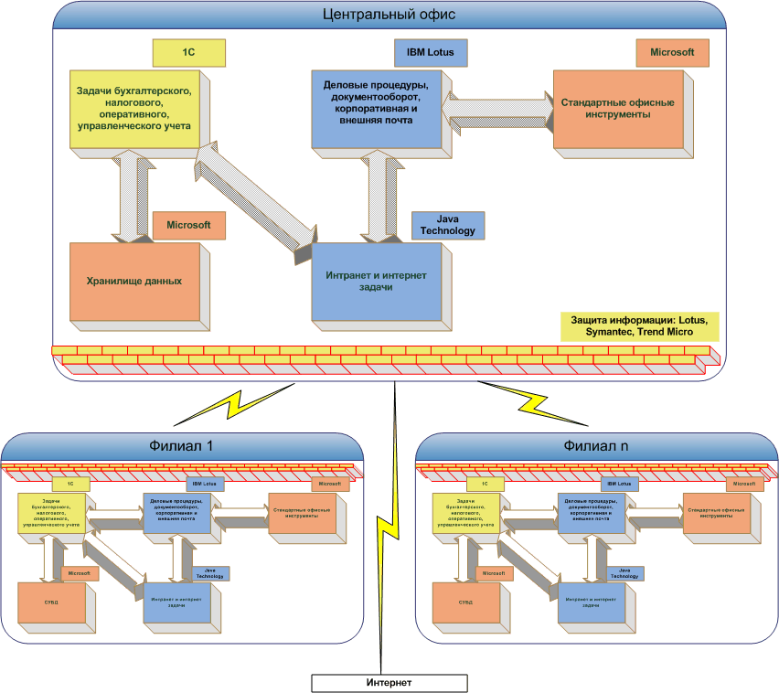
IT структура современного предприятияIT структура современного предприятия должна сочетать в себе специализированные высоконадежные компоненты, интегрируемые с помощью стандартных интерфейсов в низкозатратное и высоконадежное решение, способное к тому же тиражироваться на филиалы. Только такие решения являются предскузуемыми и управляемыми с точки зрения затрат на обслуживание.