Solutions |
|---|
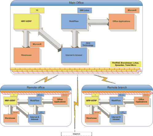
 business automation, software development, order of programs, automation systems, management systemEvolution of IT expenses of small and middle-size enterprises for at last 2-3 years rose greatly. «Scrappy automation», no less than ruinous hobby for ERP-systems, left in the past. An another matter that the programs written on 1C:Enterprise 7.7 will still live for some years, and those who «sits on a pipe», or not care about the money will infinitely introduce magnificent Systems at cost with six zeroes, after significant figures and will use 3% of their functionality. The majority of heads of the enterprises still consider that the Information System is necessary, but own business is more important. The tendency of reduction not profile expenses will remain in the nearest future. Makeshift - outsourcing. But there are not so many professional companies capable to offer qualitative services of support for complex hardware-software complexes and focused on concrete techniques. It means that qualitative services will be expensive. Besides, the government of the Russian Federation in September of 2007 has approved the bill on introduction of licensing the activity on manufacturing of the computer programs and databases. The law will be accepted, and the industry will loose some staff - not all small IT enterprises can be licensed. Anyway there will become balance of a supply and demand - not important how, but it is important that it will lead to the next increase in the cost price of IT services, and of course their cost for the consumer. Therefore outsourcing, in our opinion, it is constructive, but makeshift. It's real to lower not-profile expenses by creation the IS with specific features. First, it bears in itself necessary potential of development of the enterprise. Second, does not contain superfluous functionality. Therefore, corresponds to the real IT inquiries of the enterprise. Someone chooses typical solutions under which it is necessary to reconstruct with blood and sweat worked out business–rules. Those rules and techniques which are allowed to survive and generate successful business. And after all, in these rules also there were competitive advantages. Someone tries «from zero» to create own IS, not to depend on foreign developers and receives development of IS, as continuous process. There is a term in the literature: «eternally crude system». Choosing the solution we profess the reasonable compromise, between typical solutions and unique. Examples of typical solutions could be programs for accounts department. Unique programs allow keeping methodical operating time, for example – in business procedures. Thus we use for the solutions the program platforms of branch leaders, such as 1C, IBM, Intel, Microsoft and others. We are ready to offer you one of our ready solutions, to adapt it for you, or to realize any your desires from area of an information technology.
Budjet model of IT platform of the modern enterprise. Our solutions |
automation of business processes, automation of business, electronic documents, leasing
|

If you wish to receive an additional information, you could write to the address or call +7 (812) 578 54 27 or fill the feedback form. Also you can reach us on the subway station "Chkalovskaya" after you should walk for 5 minutes. Address: Russia, 194044, Saint-Petersburg, Chkalovskiy - 15, building 1, Business Soft Line Ltd. |
| |
|